DataTypeOntologies
From Earth Science Information Partners (ESIP)
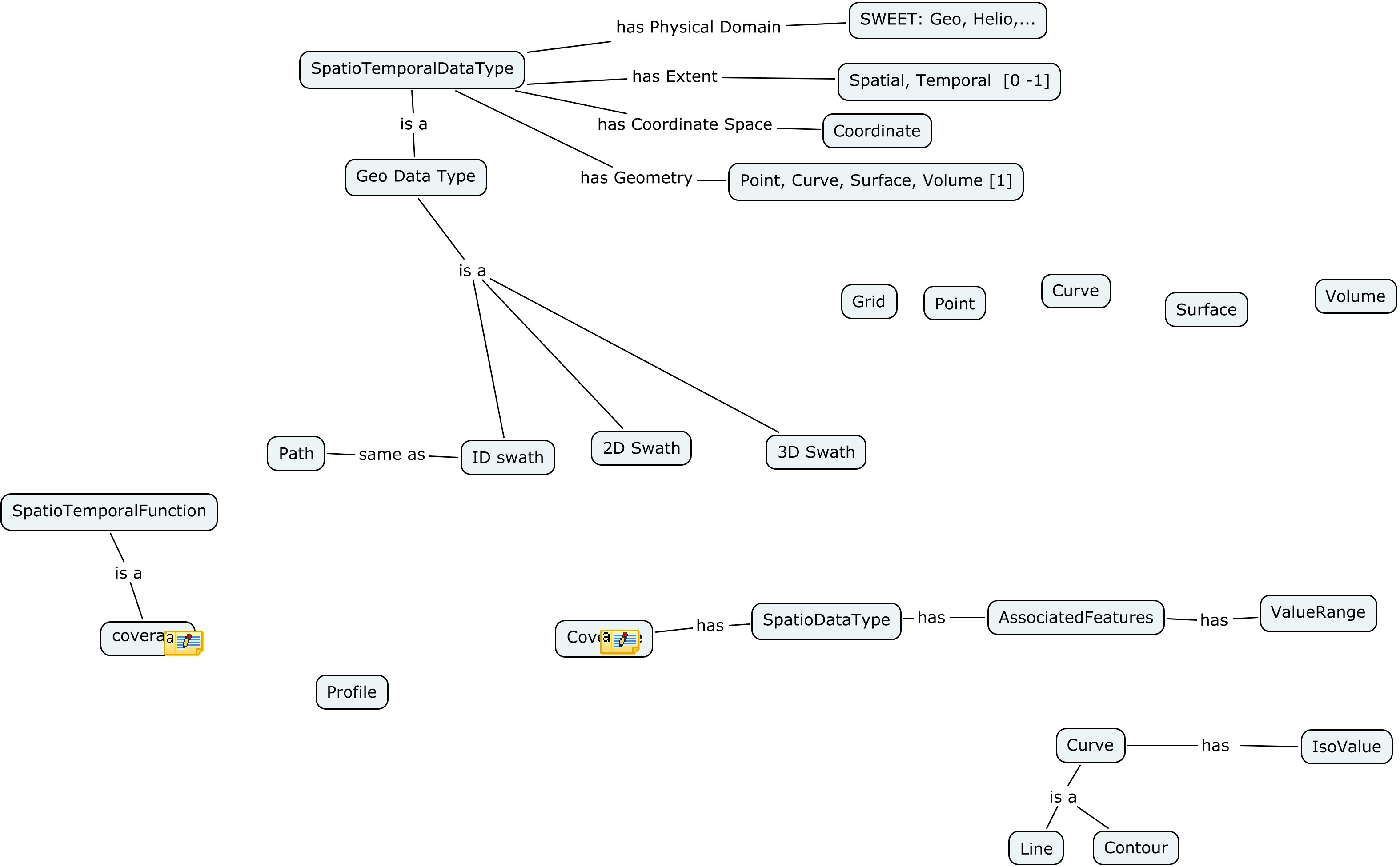
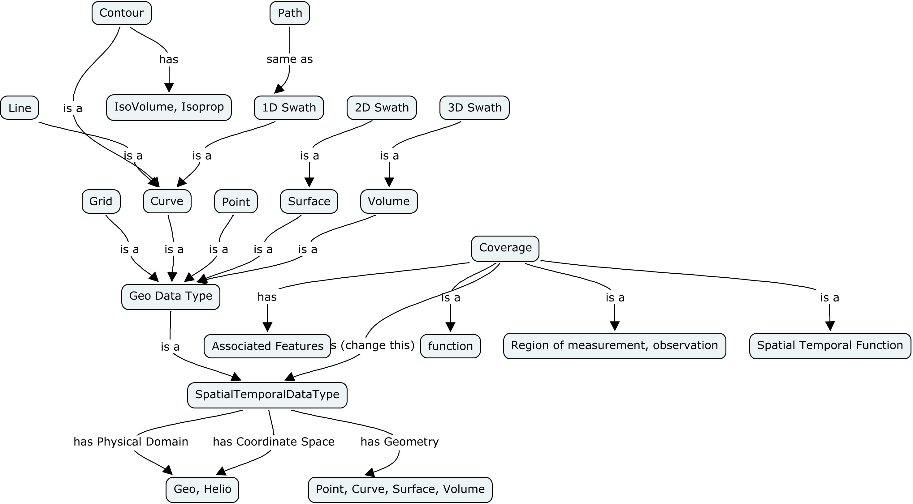
Data Type Ontologies
Example
- cf-att ontology describing the CF convention as datatype attributes
- cf-obj ontology building on cf-att to create data objects
- wcs1p1 ontology describing WCS responses
- netcdf-3 ontology describing netcdf version 3 files
- netcdf-obj ontology building on netcdf-3 to build data objects
| Benno Blumenthal (Benno) 22:13, 14 May 2008 (EDT)
Definitions
- Profile
I think at gdaac we think of a profile or slice in the context of plots and images and graphs. A profile is two variable plot along one dimension or along a line in space as opposed to an image which is a one variable plot in two dimensions.
vertical profile: pressure vs temperature along a lat/long track (orbit track)
- Coverage
- Feature
- Sample
- Others
Data-type Ontology
Some input after Day 1

